东大肛肠医院怎么样?东大肛肠医院是广州治疗痔疮的专科医院。广州专业治疗痔疮的肛肠医院,汇聚经验丰富的肛肠科医生,专治痔疮、肛瘘、肛裂等肛肠疾病,健康热线:020-6262 2222

在线咨询 | 网上挂号 | 交通路线

您当前所在的位置: > 肠道疾病 >

春季预防肛肠疾病,教你六个小妙招

更新时间:2017-04-07 10:37 点击次数:



          2017年3月7号,农历二月初十,惊蛰刚过,广州下起了濛濛细雨,整个城市像是笼罩着一层烟雾,阴阴沉沉,毫无生机,但是广州东大肛肠医院的医生护士们却格外忙碌,忙着看诊忙着换药水,与此同时门诊侯医厅来了很多患者,在等待医生看诊。




 


       这段时间医院的患者特别多,东大肛肠医院关海军院长说:春天是一个比较令人纠结的季节,经过之前冬季的潜伏和积累,人体内积存下来的废物开始蠢蠢欲动,冬天进补、频繁食用的火锅烧烤等油腻辛辣食物,让肠胃内热蓄积,蓄势待发。春季一到,阳气外发,积热涌动,引发便秘痔疮便会乘暖“发飙”

深圳远大,肛肠医院


 



那么在这个肛肠疾病高发的季节里,我们怎么去预防呢?
 
     【东大肛肠医院专家跟您分享妙招】


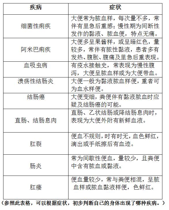
      肛肠疾病的主要症状时大便出血、肛周瘙痒、便秘、流脓等,其中大便出血是最常见的症状,往往会被人们忽视,便血可大可少,有可能是肿瘤肠癌的预兆,专家呼吁市民一旦发现便血药及时咨询专家,早诊断早治疗,让疾病输在起跑线上!




 

www.ydgcyy.net

【紧记六步赶走肛肠小疾病】
 

1、纠正不良排便习惯,如大便时不看书、久蹲或过分用力。

2、加强全身和肛门局部的锻炼,增强体质,保持乐观情绪。

3、防止过度劳累,纠正不良姿势。避免久站、久坐、久行。

4、日常注意多吃蔬菜、水果,要避免大量饮酒、吃辣等。

5、每天早上起来先喝一杯白开水,可预防便秘。

6、保持肛门的清洁,每次便后清洗肛门,尤其是腹泻后。  勤换内裤,勤用温水坐浴。

 
 






东大肛肠医院提醒各位市民,如果您出现了肛肠疾病一定要重视,身体是革命的本钱,无论您的工作多忙,一旦发现被疾病缠身就要立马治疗,多多关注自己的健康,关爱自己的身体,身体好才是真的好!

www.ydgcyy.net





 
如需帮助,您可以点击【在线咨询】与专家在线交流。如果您有什么疑问也可以拨打24小时在线电话020-62622222咨询。祝您早日康复!

  • 医院环境
  • 医院设备
  • 一楼大厅
    一楼大厅
  • 二楼检验科
    二楼检验科
  • 三楼诊疗区
    三楼诊疗区
  • 四楼治疗区
    四楼治疗区
  • VIP病房
    VIP病房
  • VIP病房套间
    VIP病房套间

友情链接

健康咨询平台
在线咨询
预约挂号
肛肠健康热线:
020-62622222
免费电话
(通话不会收取任何费用)
  • 请输入您的号码
  • 免费为您接通东大肛肠医院咨询热线
  • 开始通话
  • 免费电话拨打方法:
    固定电话请加区号,例 075512345678
    手机号码直接输入,例 13825553333

网上预约优先就诊,节约排队时间

预约须知:
1、网络预约,优先就诊,免挂号费;
2、预约提交成功后,10分钟内客服会电话回访,与您确认预约详细内容,
回访电话:020-62622222
3、上班时间:8:30-21:30

来院地址:
地址:广州市越秀区德政中路356号 (地铁农讲所A出口对面))
电话:020-62622222